2025腾冲科学家论坛报名通知(第一轮)
来源:腾冲科学家论坛网 浏览量:590 日期:2025-11-05
2025 腾冲科学家论坛由云南省人民政府、中国科学技术协会共同主办,北京大学、清华大学和南开大学联合支持,定于2025年12月5日至7日在云南省腾冲市举行。现将有关事项通知如下:
一、论坛主题
科学·AI 改变世界
二、时间、地点
(一)时间:12月5日至7日(周五至周日)
(二)地点:云南省腾冲市
三、举办单位
(一)主办单位:云南省人民政府、中国科学技术协会
(二)支持单位:北京大学、清华大学、南开大学
(三)承办单位:云南省科学技术厅、云南省科学技术协会、保山市人民政府、中国国际科技交流中心
(四)运营单位:云南腾冲科学家论坛中心
四、论坛活动
按照开幕式+主旨论坛+分论坛/系列活动的模式开展。论坛期间,将举办大学校长论坛、生物多样性与现代农业论坛、生命科学与大健康论坛、澜湄区域科技人文交流论坛、青年科学家论坛、稀贵金属产业创新发展论坛、企业家创新论坛、人工智能论坛、科技+金融论坛、旅居与医康养创新发展论坛等10个分论坛。同时还将举办双招双引推介会、科技预见与未来愿景研讨会、南亚东南亚国际知识产权研讨会、澜沧江—湄公河地区创新走廊建设研讨会、量子科技创新发展研讨会、信息安全技术发展研讨会、女科学家沙龙、科技创新驱动交通发展研讨会、院士科普活动、科技创新成果展示与转化应用对接、科学与艺术之夜等系列活动。
五、论坛出席嘉宾
论坛将邀请国际大奖获得者、院士、科学家、大学校长、知名企业家、金融家等出席活动。
六、收费政策
(一)收费标准

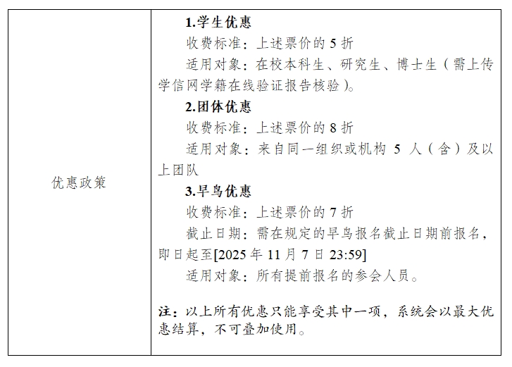
(二)优惠政策

七、报名注册及流程
(一)报名注册对象
请参加腾冲科学家论坛的科研人员、科技工作者、青年学生、企业家、投资人,各类科研院所、高等院校、科技企业、创新创业主体、投资机构及行业协会人员,于2025年11月25日23:59前报名参会。
(二)报名流程
1.在线报名
会议采取线上注册方式。注册报名微信二维码及链接如下:
(1)线上注册报名微信二维码:

(2)线上注册报名链接: https://s.31url.cn/vCY6pxWj
2.资料提交
报名时需提交个人信息,包括姓名、个人照片、身份信息、联系方式、工作单位、职位、行程信息(待行程确认后需登录个人中心补充完整)等。
3.支付方式
支持银行转账、在线支付等多种支付方式。支付币种为人民币。
参会人员应通过报名系统在线支付,或以线下转账方式转账至云南腾冲科学家论坛中心指定账户并上传转账凭证完成报名缴费。确认提交订单后24小时未支付将自动关闭订单。
4.确认通知
完成支付后,待论坛组委会办公室审核报名信息通过后,参会人员将会收到确认短信(邮件)通知。
※最终确定的参会人员名单,论坛组委会办公室享有最终解释权。
八、发票申请
需要发票的参会人员,请前往个人中心申请开票。
开票名目为:“会议服务费”,税率为6%,发票形式为电子发票(增值税普通发票),将发送至本人注册时所填邮箱。
发票开具时间:完成支付后并于年度论坛结束(2025年12月7日)后10个工作日内开具发票。
九、退票政策
1.退票申请期限
参会人员因个人原因需进行主动退票的,需于报名截止日期2025年11月25日23:59前提交线上退票申请。
2.退票规则
2025年11月25日23:59前可免费退票。
采用在线支付的,退票所产生的系统手续费需要自理,逾期申请退票的,论坛组织方将不予退款。
3.退款金额
参会人员提交线上退票申请通过后,论坛组织方将于7个工作日内,按照申请时间通过原支付方式退还对应扣除手续费后(微信支付无手续费,支付宝将收取1%手续费)的金额。退款金额币种为人民币。
4.不可抗力因素
如因不可抗力因素导致论坛取消或延期,或因参会人员个人因素导致的身份审核不通过的,论坛组织方将于10个工作日内全额退还参会人员已支付的费用。
5.其他特殊情况
对于其他特殊情况,论坛组织方将根据实际情况进行评估,并与参会人员协商解决。
八、注意事项
(一)其他人员
论坛特邀嘉宾、媒体记者、工作人员、志愿者等人员报名注册事宜另行通知。
(二)论坛资料
参会者将获得论坛手册、会议资料等。
(三)论坛语言
论坛期间提供中英文同传服务。
九、会务咨询
电话:400 9268 266
邮箱:regi@tsfcenter.cn
官方网站:www.tsfcentre.com
客服工作时间:08:30-20:00
论坛相关信息将通过会议系统及时更新,敬请收藏并持续关注。
本通知的最终解释权归云南腾冲科学家论坛中心所有。参与报名的人员,视为同意本通知的所有内容,请在报名前仔细阅读本方案,并确保理解所有条款。如有任何疑问,请通过上述联系方式咨询。

